前 言
本规范是根据建设部建标【2001】087号文《关于印发“二000~二00一年工程建设国家标准制订、修订计划”的通知》的要求,由公安部上海消防研究所会同有关单位对原国家标准《建筑灭火器配置设计规范》GBJ 140-90的1997年版进行全面修订的基础上编制完成的。
本规范在编制过程中,以国内外有关同类规范为参考,深入进行调查研究,多次与科研、设计、施工和使用单位进行交流,在广泛征求意见的基础上,积极吸纳国内外建筑灭火器配置的工程设计和应用的成熟经验,结合我国现阶段工程实际,经反复讨论、认真修改,最后经有关部门共同审查定稿。
本规范共分7章13节,6个附录,此次全面修订的内容主要包括:
①增加了“术语和符号”一章;
②增加了“灭B类火灾的水型灭火器”,改变了以往我国的水型灭火器只能灭A类火,不能灭B类火的状况;
③灭火器底部离地面高度从不宜小于0.15m调整为 0.08m;
④对有视线障碍的灭火器设置点,应设置指示其位置的发光标志;
⑤A类灭火器配置基准;
⑥B类灭火器配置基准;
⑦灭火器的减配系数;
⑧建筑灭火器配置设计计算程序;
⑨将“灭火有效程度”修改为“灭火器的灭火效能和通用性”,并作为选择灭火器应考虑的因素之一;
⑩、当同一场所存在不同种类火灾时,应选用通用型灭火器;
⑪删去有关卤代烷灭火器的管理性条文;
⑫增加了“灭火器设置点的位置和数量应根据灭火器的最大保护距离确定”的规定等。
本规范若需要进行局部修订,有关局部修订的信息和条文内容将刊登在《工程建设标准化》杂志上。
本规范以黑体字标志的条文为强制性条文,必须严格执行。
本规范由建设部负责管理和对强制性条文的解释,由公安部消防局负责日常管理,由公安部上海消防研究所负责具体内容解释。本规范在执行过程中,请各单位结合工程实践,认真总结经验,如发现需要修改或补充之处,请将意见和建议寄至公安部上海消防研究所《建筑灭火器配置设计规范》管理组(地址:上海市中山南二路601号,邮编:200032,传真:021-54961900),以便今后修改和补充。
本规范主编单位、参编单位和主要起草人:
主编单位:公安部上海消防研究所
参编单位:西藏自治区消防局
中煤国际工程集团北京华宇工程有限公司
邯郸市公安消防局
深圳市公安消防局
中国人民武装警察部队学院
青岛市公安消防局
重庆市消防局
北京市消防科学研究所
大连市公安消防局
南京板桥消防器材厂
安徽华星芜湖铁扇消防集团
主要起草人:胡传平 唐祝华 刘保平 诸 容 南江林
张之立 郭秀艳 陈庆沅 张学魁 赵 锐
刘 康 高晓斌 衣永生 王宝伟 赵伦元
奚正玉
1.总 则
1.0.1 为了合理配置建筑灭火器(以下可简称灭火器),有效地扑救工业与民用建筑初起火灾,减少火灾损失,保护人身和财产的安全,制定本规范。
1.0.2 本规范适用于生产、使用或储存可燃物的新建、改建、扩建的工业与民用建筑工程。
本规范不适用于生产或储存炸药、弹药、火工品、花炮的厂房或库房。
1.0.3 灭火器的配置类型、规格、数量及其设置位置应作为建筑消防工程设计的内容,并应在工程设计图上标明。
1.0.4 灭火器的配置,除执行本规范外,尚应符合国家现行有关标准、规范的规定。
2术语和符号
2.1 术语
2.1.1 灭火器配置场所 distribution place of fire extinguisher
存在可燃的气体、液体、固体等物质,需要配置灭火器的场所。
2.1.2 计算单元 calculation unit
灭火器配置的计算区域。
2.1.3 保护距离 travel distance
灭火器配置场所内,灭火器设置点到最不利点的直线行走距离。
2.1.4 灭火级别 fire rating
表示灭火器能够扑灭不同种类火灾的效能。由表示灭火效能的数字和灭火种类的字母组成。
建筑灭火器配置类型、规格和灭火级别基本参数举例见本规范附录A。
2.2 符 号
2.2.1 灭火器配置设计计算符号:
Q——计算单元的最小需配灭火级别(A或B);
S——计算单元的保护面积(m2);
U——A类或B类火灾场所单位灭火级别最大保护面积(m2/A或 m2/B);
K——修正系数;
Qe——计算单元中每个灭火器设置点的最小需配灭火级别(A或B);
N——计算单元中的灭火器设置点数(个)。
2.2.2 灭火器配置设计图例见本规范附录B。
3灭火器配置场所的火灾种类和危险等级
3.1 火灾种类
3.1.1 灭火器配置场所的火灾种类应根据该场所内的物质及其燃烧特性进行分类。
3.1.2 灭火器配置场所的火灾种类可划分为以下五类:
1 A类火灾:固体物质火灾。
2 B类火灾:液体火灾或可熔化固体物质火灾。
3 C类火灾:气体火灾。
4 D类火灾:金属火灾。
5 E类火灾(带电火灾):物体带电燃烧的火灾。
3.2 危险等级
3.2.1 工业建筑灭火器配置场所的危险等级,应根据其生产、使用、储存物品的火灾危险性,可燃物数量,火灾蔓延速度,扑救难易程度等因素,划分为以下三级:
1 严重危险级:火灾危险性大,可燃物多,起火后蔓延迅速,扑救困难,容易造成重大财产损失的场所;
2 中危险级:火灾危险性较大,可燃物较多,起火后蔓延较迅速,扑救较难的场所;
3 轻危险级:火灾危险性较小,可燃物较少,起火后蔓延较缓慢,扑救较易的场所。
工业建筑灭火器配置场所的危险等级举例见本规范附录C。
3.2.2 民用建筑灭火器配置场所的危险等级,应根据其使用性质,人员密集程度,用电用火情况,可燃物数量,火灾蔓延速度,扑救难易程度等因素,划分为以下三级:
1 严重危险级:使用性质重要,人员密集,用电用火多,可燃物多,起火后蔓延迅速,扑救困难,容易造成重大财产损失或人员群死群伤的场所;
2 中危险级:使用性质较重要,人员较密集,用电用火较多,可燃物较多,起火后蔓延较迅速,扑救较难的场所;
3 轻危险级:使用性质一般,人员不密集,用电用火较少,可燃物较少,起火后蔓延较缓慢,扑救较易的场所。
民用建筑灭火器配置场所的危险等级举例见本规范附录D。
4灭火器的选择
4.1 一般规定
4.1.1 灭火器的选择应考虑下列因素:
1 灭火器配置场所的火灾种类;
2 灭火器配置场所的危险等级;
3 灭火器的灭火效能和通用性;
4 灭火剂对保护物品的污损程度;
5 灭火器设置点的环境温度;
6 使用灭火器人员的体能。
4.1.2 在同一灭火器配置场所,宜选用相同类型和操作方法的灭火器。当同一灭火器配置场所存在不同火灾种类时,应选用通用型灭火器。
4.1.3 在同一灭火器配置场所,当选用两种或两种以上类型灭火器时,应采用灭火剂相容的灭火器。
4.1.4 不相容的灭火剂举例见本规范附录E的规定。
4.2 灭火器的类型选择
4.2.1 A 类火灾场所应选择水型灭火器、磷酸铵盐干粉灭火器、泡沫灭火器或卤代烷灭火器。
4.2.2 B类火灾场所应选择泡沫灭火器、碳酸氢钠干粉灭火器、磷酸铵盐干粉灭火器、二氧化碳灭火器、灭B类火灾的水型灭火器或卤代烷灭火器。
极性溶剂的B类火灾场所应选择灭B类火灾的抗溶性灭火器。
4.2.3 C 类火灾场所应选择磷酸铵盐干粉灭火器、碳酸氢钠干粉灭火器、二氧化碳灭火器或卤代烷灭火器。
4.2.4 D类火灾场所应选择扑灭金属火灾的专用灭火器。
4.2.5 E类火灾场所应选择磷酸铵盐干粉灭火器、碳酸氢钠干粉灭火器、卤代烷灭火器或二氧化碳灭火器,但不得选用装有金属喇叭喷筒的二氧化碳灭火器。
4.2.6 非必要场所不应配置卤代烷灭火器。非必要场所的举例见本规范附录F。必要场所可配置卤代烷灭火器。
5灭火器的设置
5.1 一般规定
5.1.1 灭火器应设置在位置明显和便于取用的地点,且不得影响安全疏散。
5.1.2 对有视线障碍的灭火器设置点,应设置指示其位置的发光标志。
5.1.3 灭火器的摆放应稳固,其铭牌应朝外。手提式灭火器宜设置在灭火器箱内或挂钩、托架上,其顶部离地面高度不应大于1.50m;底部离地面高度不宜小于0.08m。灭火器箱不得上锁。
5.1.4 灭火器不宜设置在潮湿或强腐蚀性的地点。当必须设置时,应有相应的保护措施。
灭火器设置在室外时,应有相应的保护措施。
5.1.5 灭火器不得设置在超出其使用温度范围的地点。
5.2 灭火器的最大保护距离
5.2 灭火器的最大保护距离
5.2.1 设置在A类火灾场所的灭火器,其最大保护距离应符合表5.2.1的规定。
表5.2.1 A类火灾场所的灭火器最大保护距离(m)

5.2.2 设置在B、C类火灾场所的灭火器,其最大保护距离应符合表5.2.2的规定。
表5.2.2 B、C类火灾场所的灭火器最大保护距离(m)

5.2.3 D类火灾场所的灭火器,其最大保护距离应根据具体情况研究确定。
5.2.4 E类火灾场所的灭火器,其最大保护距离不应低于该场所内A类或B类火灾的规定。
6灭火器的配置
6.1 一般规定
6.1.1 一个计算单元内配置的灭火器数量不得少于2具。
6.1.2 设置点的灭火器数量不宜多于5具。
6.1.3 当住宅楼每层的公共部位建筑面积超过100m2时,应配置1具1A的手提式灭火器;每增加100m2时,增配1具1A的手提式灭火器。
6.2 灭火器的最低配置基准
6.2.1 A类火灾场所灭火器的最低配置基准应符合表6.2.1的规定。
表6.2.1 A类火灾场所灭火器的最低配置基准

6.2.2 B、C类火灾场所灭火器的最低配置基准应符合表6.2.2的规定。
表6.2.2 B、C类火灾场所灭火器的最低配置基
6.2.3 D类火灾场所的灭火器最低配置基准应根据金属的种类、物态及其特性等研究确定。
6.2.4 E类火灾场所的灭火器最低配置基准不应低于该场所内A类(或B类)火灾的规定。
7灭火器配置设计计算
7.1 一般规定
7.1.1 灭火器配置的设计与计算应按计算单元进行。灭火器最小需配灭火级别和最少需配数量的计算值应进位取整。
7.1.2 每个灭火器设置点实配灭火器的灭火级别和数量不得小于最小需配灭火级别和数量的计算值。
7.1.3 灭火器设置点的位置和数量应根据灭火器的最大保护距离确定,并应保证最不利点至少在1具灭火器的保护范围内。
7.2 计算单元
7.2.1 灭火器配置设计的计算单元应按下列规定划分:
1 当一个楼层或一个水平防火分区内各场所的危险等级和火灾种类相同时,可将其作为一个计算单元。
2 当一个楼层或一个水平防火分区内各场所的危险等级和火灾种类不相同时,应将其分别作为不同的计算单元。
3 同一计算单元不得跨越防火分区和楼层。
7.2.2 计算单元保护面积的确定应符合下列规定:
1 建筑物应按其建筑面积确定;
2 可燃物露天堆场,甲、乙、丙类液体储罐区,可燃气体储罐区应按堆垛、储罐的占地面积确定。
7.3 配置设计计算
7.3.1 计算单元的最小需配灭火级别应按下式计算:

式中 Q ——计算单元的最小需配灭火级别(A或B);
S ——计算单元的保护面积(m2);
U ——A类或B类火灾场所单位灭火级别最大保护面积(m2/A或 m2/B);
K ——修正系数。
7.3.2 修正系数应按表7.3.2的规定取值。
表7.3.2 修正系数

7.3.3 歌舞娱乐放映游艺场所、网吧、商场、寺庙以及地下场所等的计算单元的最小需配灭火级别应按下式计算:

7.3.4 计算单元中每个灭火器设置点的最小需配灭火级别应按下式计算:

式中 Qe ——计算单元中每个灭火器设置点的最小需配灭火级别(A或 B) ;
N ——计算单元中的灭火器设置点数(个)。
7.3.5 灭火器配置的设计计算可按下述程序进行:
1 确定各灭火器配置场所的火灾种类和危险等级;
2 划分计算单元,计算各计算单元的保护面积;
3 计算各计算单元的最小需配灭火级别;
4 确定各计算单元中的灭火器设置点的位置和数量;
5 计算每个灭火器设置点的最小需配灭火级别;
6 确定每个设置点灭火器的类型、规格与数量;
7 确定每具灭火器的设置方式和要求;
8 在工程设计图上用灭火器图例和文字标明灭火器的型号、数量与设置位置。
附录A 建筑灭火器配置类型、规格和灭火级别基本参数举例
表A.0.1 手提式灭火器类型、规格和灭火级别

续表A.0.1

表A.0.2 推车式灭火器类型、规格和灭火级别

附录B 建筑灭火器配置设计图例
表B.0.1 手提式、推车式灭火器图例

表B.0.2 灭火剂种类图例

续表B.0.2

表B.0.3 灭火器图例举例

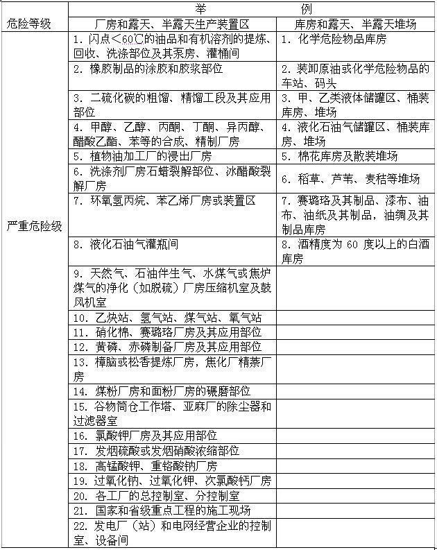
附录C 工业建筑灭火器配置场所的危险等级举例
表C 工业建筑灭火器配置场所的危险等级举例

续表C

续表C

附录D 民用建筑灭火器配置场所的危险等级举例
表D 民用建筑灭火器配置场所的危险等级举例

续表D

附录E 不相容的灭火剂举例
表E 不相容的灭火剂举例

附录F 非必要配置卤代烷灭火器的场所举例
表F.0.1 民用建筑类非必要配置卤代烷灭火器的场所举例

表F.0.2 工业建筑类非必要配置卤代烷灭火器的场所举例

续表F.0.2

本规范用词说明
1 为便于在执行本规范条文时区别对待,对要求严格程度不同的用词说明如下:
1)表示很严格,非这样做不可的用词:
正面词采用“必须”;反面词采用“严禁”。
2)表示严格,在通常情况下均应这样做的用词:
正面词采用“应”;反面词采用“不应”或“不得”。
3)表示允许稍有选择,在条件许可时首先应这样做的用词:
正面词采用“宜;反面词采用“不宜”。
表示有选择,在一定条件下可以这样做的用词,采用“可”。
2 本规范中指明应按其他有关标准、规范执行的写法为“应符合……的规定”或“应按……执行”。